Schliessen
Publizieren
Besondere Sammlungen
Digitalisierungsservice
Hilfe
Impressum
Datenschutz
Detailsuche
Schnellsuche:
OK
Ergebnisliste
Titel
Titel
Inhalt
Inhalt
Seite
Seite
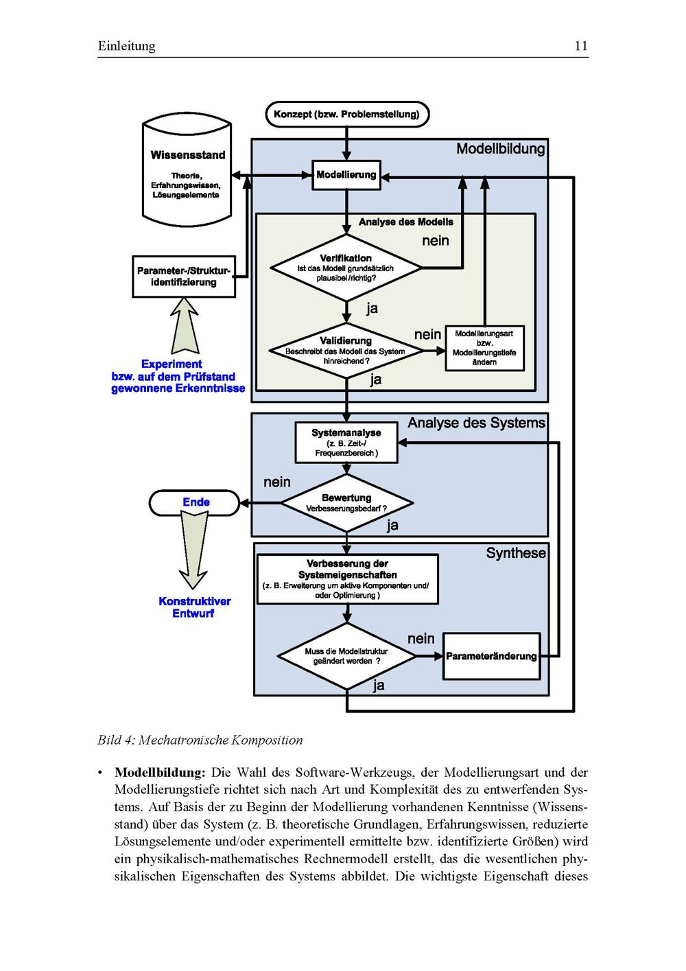
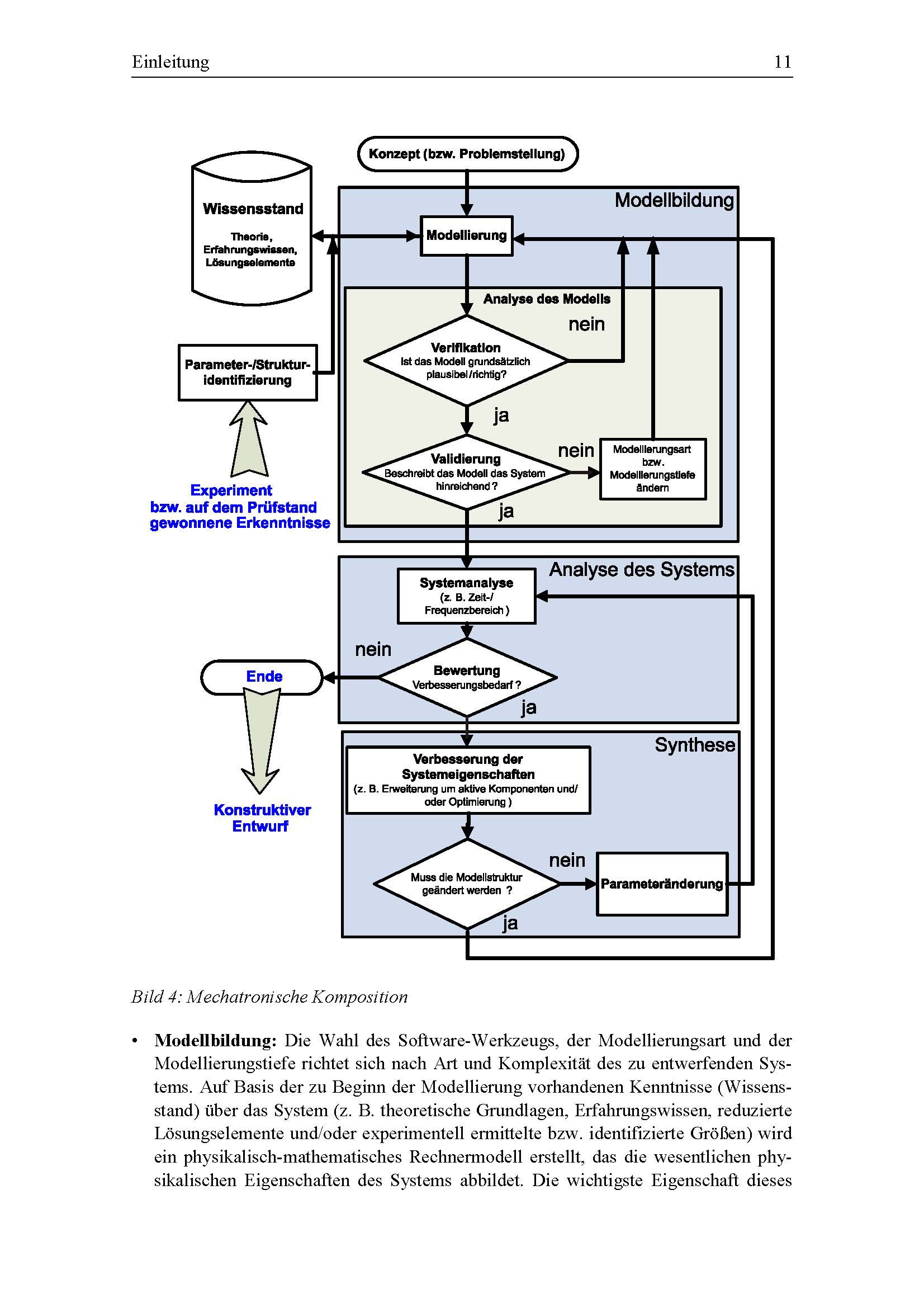
Mechatronischer Entwurf eines neuartigen aktiven Fahrzeugfederungssystems für PKW[...]
DissertationHarchenko_2010_Seite_025
Wird geladen ...
Dissertation
Mechatronischer Entwurf eines neuartigen aktiven Fahrzeugfederungssystems für PKW unter Verwendung einer reversierbaren Flügelzellenpumpe / Jewgenij Harchenko
Entstehung
2010
JPEG-Download
verfügbare Breiten
JPEG groß
JPEG original
Seiten an
Seiten aus