Schliessen
Publizieren
Besondere Sammlungen
Digitalisierungsservice
Hilfe
Impressum
Datenschutz
Detailsuche
Schnellsuche:
OK
Ergebnisliste
Titel
Titel
Inhalt
Inhalt
Seite
Seite
Im Werk suchen
Effektivität und Effizienz durch problemspezifische Abstraktion
Konzeption
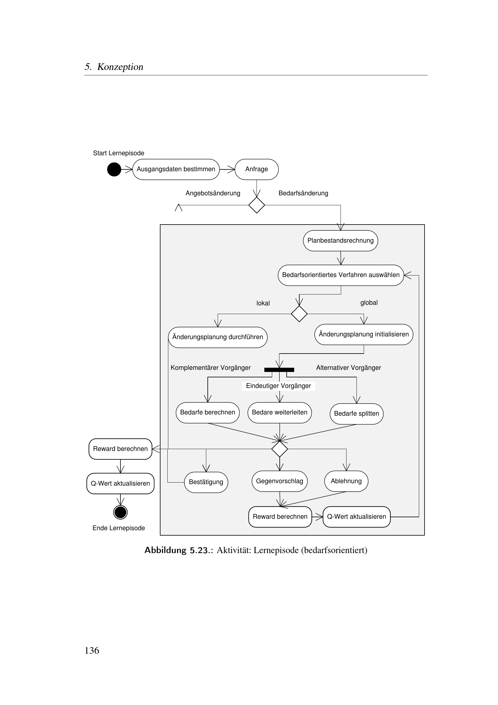
Konzeption des Trainings, der Lernepisoden und der Regelgenerierung
Lernepisoden und deren Ausgangsdaten
Sequenz von Lernepisoden
Wird geladen ...
Dissertation
Effektivität und Effizienz durch problemspezifische Abstraktion : ein Beitrag zum maschinellen Lernen von Regeln zur Steuerung von Produktionsnetzwerken der Serienfertigung / Andre Döring
Entstehung
2009
JPEG-Download
verfügbare Breiten
JPEG groß
JPEG original
Seiten an
Seiten aus