Schliessen
Publizieren
Besondere Sammlungen
Digitalisierungsservice
Hilfe
Impressum
Datenschutz
Detailsuche
Schnellsuche:
OK
Ergebnisliste
Titel
Titel
Inhalt
Inhalt
Seite
Seite
Im Werk suchen
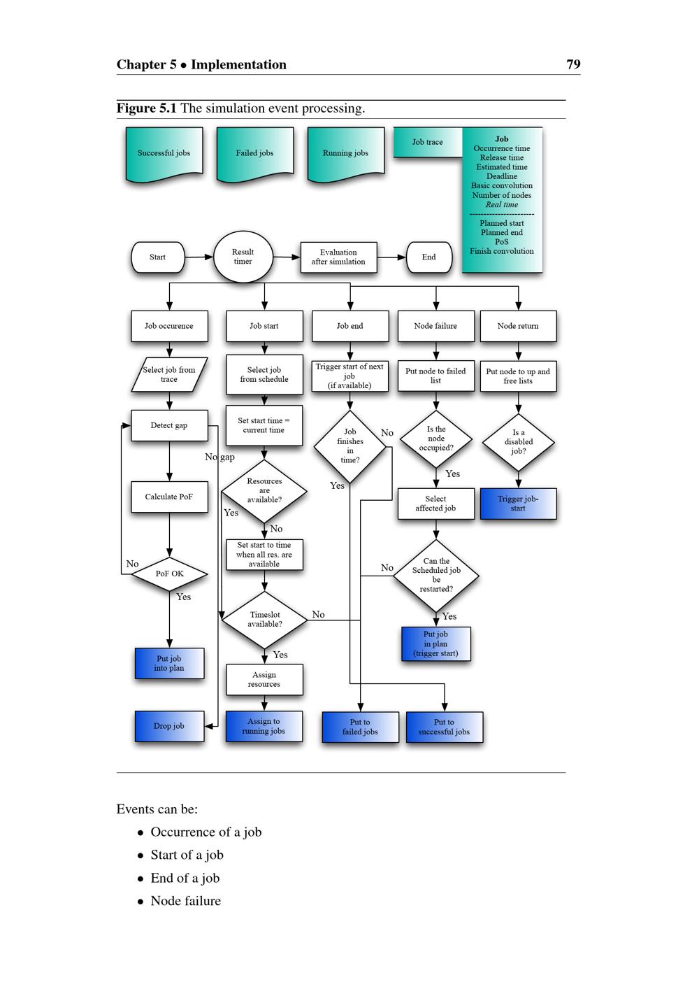
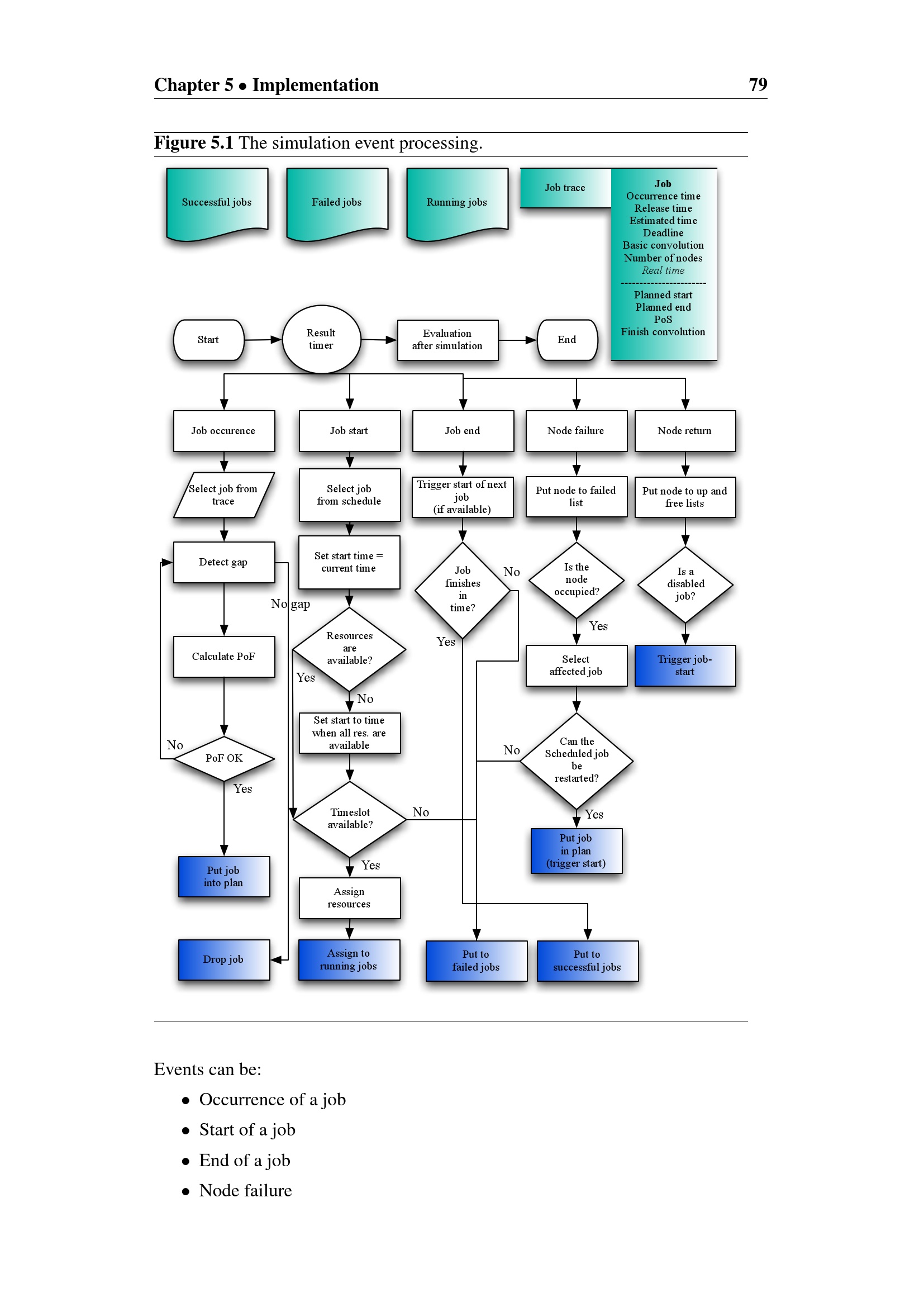
Risk aware overbooking for SLA based scheduling systems
Simulation Environment
Implementation
Events
Wird geladen ...
Dissertation
Risk aware overbooking for SLA based scheduling systems
Entstehung
2012
JPEG-Download
verfügbare Breiten
JPEG groß
JPEG original
Seiten an
Seiten aus