Close
Publizieren
Besondere Sammlungen
Digitalisierungsservice
Hilfe
Impressum
Datenschutz
Search Details
Quicksearch:
OK
Result-List
Title
Title
Content
Content
Page
Page
Search Book
Improvement of software requirements quality based on systems engineering
Appendices
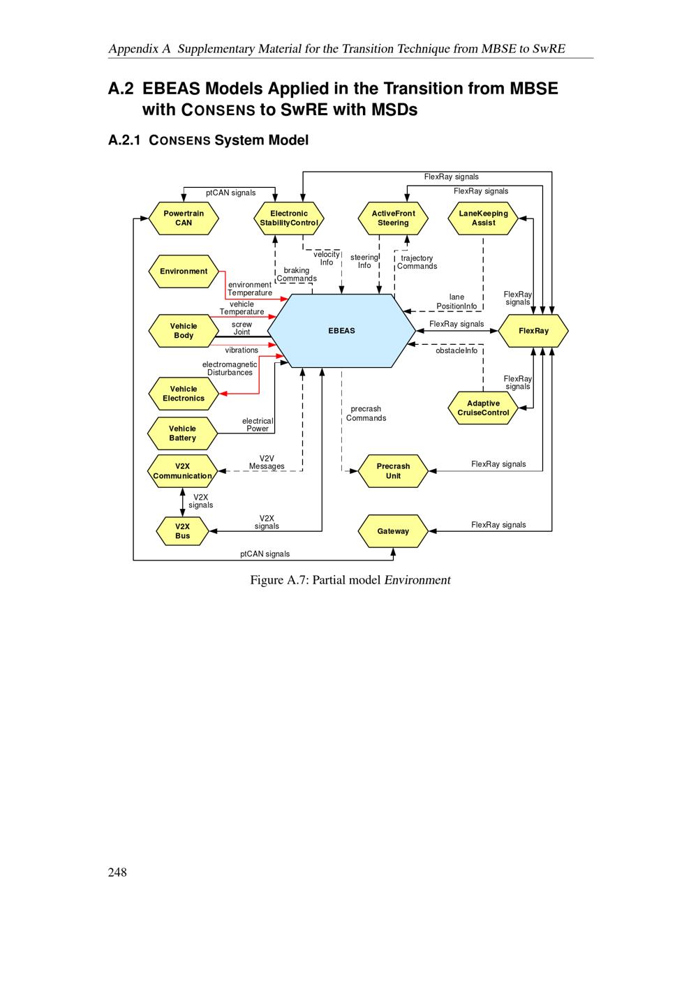
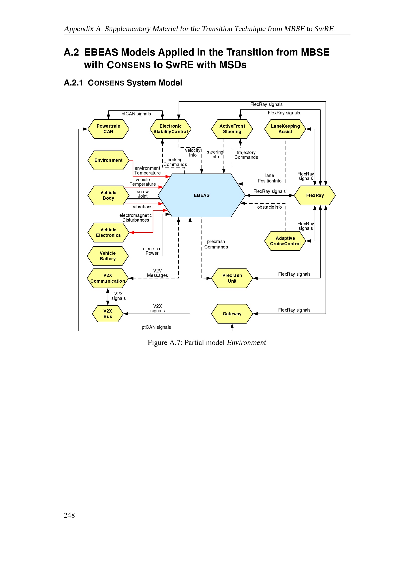
A Supplementary Material for the Transition Technique from MBSE to SwRE
A.2 EBEAS Models Applied in the Transition from MBSE with Consens to SwRE with M[...]
A.2.1 Consens System Model
Loading...
Dissertation (PhD)
Improvement of software requirements quality based on systems engineering / by Jörg Holtmann ; Referees: Prof. Dr.-Ing. Roman Dumitrescu, Prof. Dr. rer. nat. Joel Greenyer
Place and Date of Creation
Paderborn
2019
JPEG-Download
avaibable widths
JPEG large
JPEG original
show thumbnails
hide thumbs