Schliessen
Publizieren
Besondere Sammlungen
Digitalisierungsservice
Hilfe
Impressum
Datenschutz
Detailsuche
Schnellsuche:
OK
Ergebnisliste
Titel
Titel
Inhalt
Inhalt
Seite
Seite
Im Werk suchen
Dynamic meta modeling
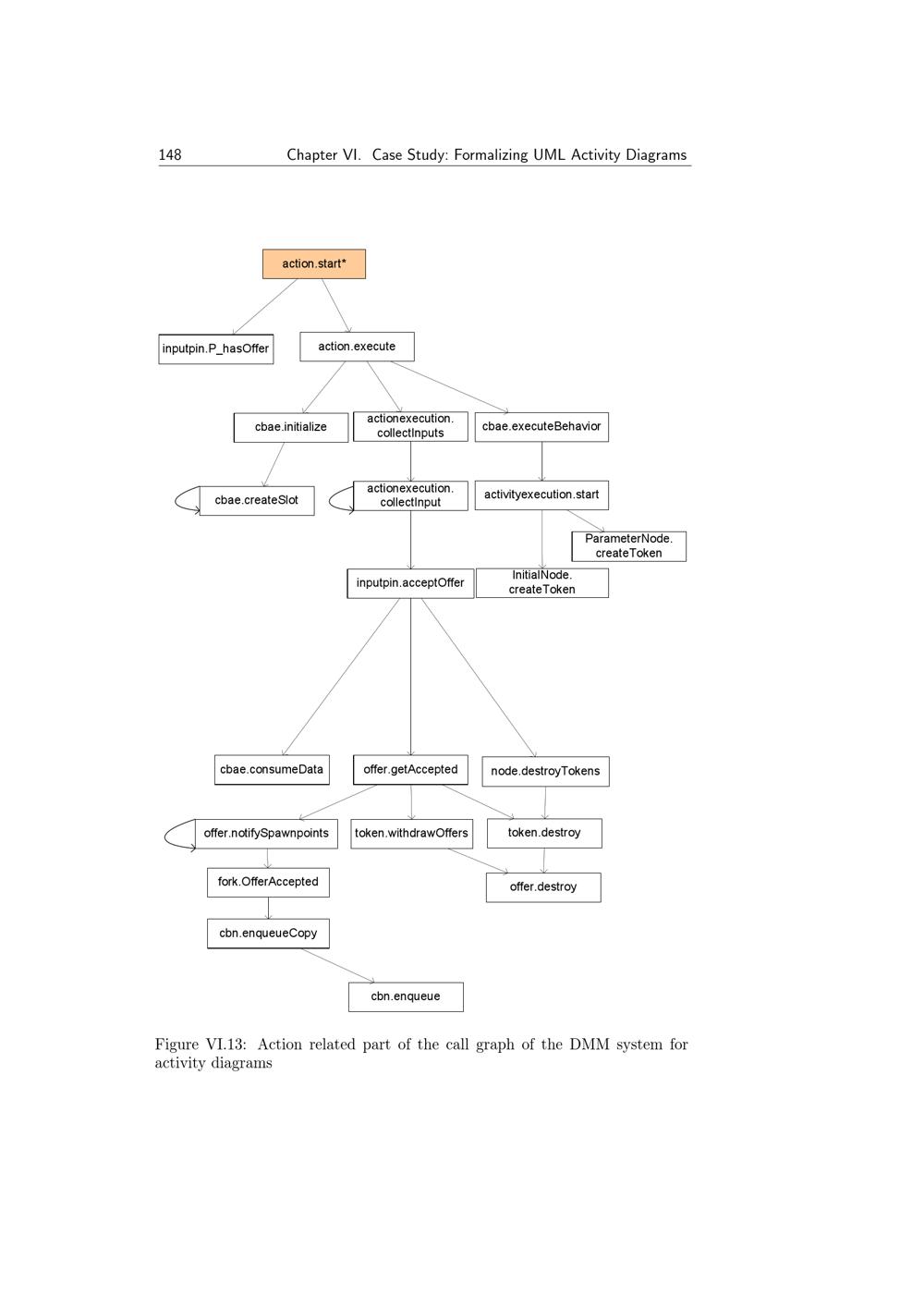
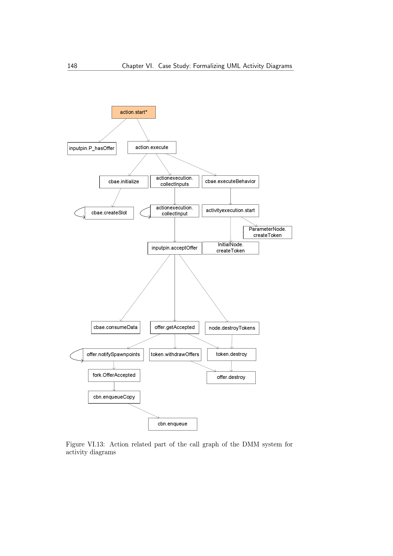
Case Study: Formalizing UML Activity Diagrams
Discussion of the DMM Specification of Activity Diagrams
Degree of Concurrency
Wird geladen ...
Dissertation
Dynamic meta modeling : a semantic description technique for visual modeling languages / Jan Hendrik Hausmann
Entstehung
2005
JPEG-Download
verfügbare Breiten
JPEG groß
JPEG original
Seiten an
Seiten aus